In a world where digital advertising platforms constantly evolve, accurately measuring marketing impact can feel like chasing a moving target. This was the exact dilemma of Ecosh Life, which is Estonia’s first premium dietary supplement brand. Despite sizable investments in Meta and Google Ads, the team behind the brand couldn’t agree on which channels were truly driving revenue and how to optimize future marketing spend.
Our agency, together with Meta Ads professional and our cooperation partner, Andrus Kiisküla, stepped in with a solution rooted in Marketing Mix Modeling (MMM), helping Ecosh cut through attribution confusion and drive growth.
The Attribution Problem
In the first two quarters of 2024, Meta ads and Google ads were claiming more than 50% of the revenue, raising the conflicting question.


The GA4 dilemma: When GA4 and Platforms Disagree
According to GA4, Meta ads accounted for only 5.89% of Ecosh’s total revenue. At the same time, Meta’s own reporting showed that nearly 54% of revenue came from Meta Ads. A stark discrepancy that left the team asking: Who is right?

This kind of contradiction isn’t uncommon. Standard last-click and platform-specific attribution models tend to undervalue upper-funnel activity like brand awareness, creative exposure, and indirect conversions. In Ecosh’s case, the difference was too large to ignore, and it threatened the efficiency of every marketing decision moving forward.
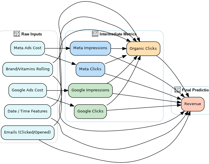
How advertising affects revenue
To solve this, we introduced a Marketing Mix Modeling (MMM) approach. MMM is a statistical technique that estimates the incremental contribution of each marketing channel by accounting for interactions, ad stock effects, and diminishing returns. Something traditional attribution tools struggle to do accurately.

Here’s how we approached the challenge:
-
Using causal discovery algorithms and domain knowledge, we identified which factors truly influence revenue.
-
We applied ad stock metrics to measure the lasting impact of ads and saturation effects to account for diminishing returns
This analytical framework allowed us to look beyond simple click-to-conversion metrics and understand how each channel contributed to brand interest, engagement, and ultimately revenue.
Marginal Effect of Advertising Channels and What the Analysis Revealed
Once the MMM model was in place, the results told a very different story from the GA4 data. The analysis found that:
-
Meta Ads had the strongest positive impact on revenue when accounting for long-term effects and indirect conversions.
- In marginal return terms, Meta was almost 2.5× more effective than Google Ads at certain spend levels (marginal return measures the additional revenue generated for every extra euro invested in a channel)

Traditional attribution models had undervalued Meta’s contribution because they focus on lower-funnel touchpoints. But ignoring upper-funnel influence meant missing how brand exposure feeds into organic search and later conversions.
From Insight to Action: Forecasting Revenue and Guiding Budgets
With a reliable MMM framework, we didn’t just understand past performance. We also created a revenue forecasting system.
We developed an AI system to forecast next month’s revenue based on the planned budget and timeline. This system uses key inputs like next month’s dates and projected spend to estimate performance metrics such as impressions and clicks to simulate likely outcomes under different scenarios. These insights are then used to deliver a reliable revenue forecast, helping guide budget planning and investment decisions.

To understand how revenue might change, we ran simulations that included uncertainty and real-world variability. Each month, we examined worst-case, best-case, and most-likely revenue outcomes to inform scaling decisions.

This turned what was once guesswork into a data-driven budgeting process, allowing Ecosh to invest smarter rather than just harder.
The Results: Breakthrough Revenue Growth
The outcomes of MMM implementation speak for themselves. Over September and the fourth quarter:
-
Total revenue increased by 56%.
-
Return on Ad Spend (ROAS) improved by 6%.
-
Ecosh exceeded its annual revenue growth target of 22%.
-
The company closed the year with the highest annual revenue in its history.

These gains were driven not just by better attribution, but by strategic shifts informed by causal insight — recognizing where to protect spend, where to scale, and how each channel truly contributes to the customer journey.
Key Takeaways for Marketers
Ecosh’s case highlights several lessons for any enterprise wrestling with attribution:
- Attribution models can mislead when they ignore broader impact. Standard last-click measurement often fails to capture brand and upper-funnel influence — leading to underinvestment in channels that actually fuel growth.
- MMM provides clarity across the full marketing ecosystem. By incorporating causal modeling, ad stock, and saturation effects, brands gain a more accurate picture of how spend truly drives revenue.
- Data-driven forecasting strengthens decision-making. A revenue forecasting system grounded in causal insights helps teams plan with confidence — turning spend optimization from reactive to proactive.
Based on this specific case study, the key takeaways we noticed are:
- GA4 undervalues Meta Ads because it favors lower-funnel touchpoints. Causal inference analysis revealed that last-click logic hid Meta’s actual role in creating demand earlier in the customer journey.
- Meta influenced a much broader ecosystem than direct conversions. Its activity increased brand interest and drove conversions from both organic and paid search.
- Creative quality has a measurable impact on brand demand. Increases in brand interest are often driven by standout creative that ties all elements to the brand and sparks curiosity
ePPC team behind the success
This project was a success and Digitegu 2025 thanks to a focused team and combining deep channel expertise with advanced data science capabilities.
Google Ads Account Manager
• Gertrud Rei
Data Scientist
• Chinmay Kulkarni
